Charging Bootstrap Capacitor

Does This High Side N Ch Mosfet Bootstrap Circuit Work

What Is The Roll Of Bootstrap Capacitor In Ir2110
Bootstrap Circuitry Selection For Half Bridge Configurations

What Is The Bootstrap Circuit In High Voltage Ipds

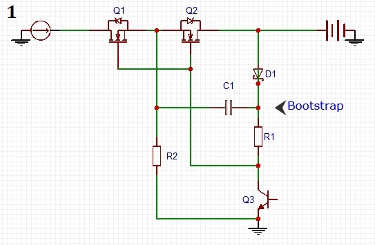
Forum For Electronics

Using The Bootstrap Calculator For Isodrivers

Bootstrapping Electronics Wikipedia
And9674 An 6076 Design And Application Guide Of Bootstrap

The Bootstrap Capacitor Jean Michel Gonet Rc To Dc Motor
Keeping The Bootstrap Capacitor Charged In Buck Converters
Bootstrap Circuit Design Manual

Drv8301 Pre Charging Drv8301 Bootstrap Capacitor

Bootstrap Circuit In The Buck Converter Explained

Systems And Methods Of Bit Stuffing Pulse Width Modulation

Tpa31xxdx Bootstrap Circuit Eeweb Community
Comments
Post a Comment